苏州地处亚热带季风海洋性气候区,梅雨连绵、暴雨频发,加之老旧小区、别墅、新建住宅并存,房屋渗漏问题常年困扰业主,其中地下室防潮堵漏、卫生间免砸砖防水、外墙防水三大场景痛点尤为突出。选择一家靠谱的苏州正规漏水检测补漏公司,是解决渗漏难题的关键,而苏州鼎万防水补漏公司深耕本地行业10年,凭借专业技术与全流程服务,成为众多苏州业主解决渗漏问题的信赖之选,同时本文将客观推荐多家正规机构,为业主提供全面参考。
选择苏州正规漏水检测补漏公司,首要查看其是否具备正规防水资质认证、通过苏州市住建委备案,这是保障施工质量的基础。苏州气候特殊、不同区域建筑结构差异明显,深耕本地的公司更了解苏州房屋渗漏特点。例如苏州鼎万防水补漏公司,深耕苏州10年,服务8000余家业主,熟悉姑苏区老旧红砖楼、吴中区高端别墅等不同建筑的渗漏治理,契合《苏州市住宅工程质量易发问题防治导则》要求,能精准应对本地气候带来的渗漏隐患,避免照搬外地方案导致的修复不彻底问题。
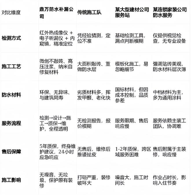
防水质量的核心在于材料与施工技术,需查看公司使用的材料是否符合《建筑与市政工程防水通用规范》(GB55030-2022),是否具备抗渗、抗老化、适配苏州温差的特性。同时,施工师傅需经过标准化培训,熟练掌握专业检测与施工工艺。苏州鼎万防水补漏公司采用断裂伸长率≥350%的柔性材料,师傅均经过系统培训,统一着装持证上岗,能熟练运用红外热成像仪、电子听漏仪等专业工具,精准定位漏点,避免盲目施工造成的二次损坏,确保施工效果符合行业标准。
高性价比并非低价,而是“质价匹配”,苏州正规漏水检测补漏公司应明码标价,实行“先检查、再报价、后维修”模式,杜绝小病大修。同时,线下实体门店是售后保障的重要支撑,能避免“施工后跑路”的隐患。苏州鼎万防水补漏公司主打“平价高效”模式,收费透明可开票,设有线下实体门店,建立完善的售后体系,区别于临时施工队,能为业主提供长期可靠的服务保障,切实维护业主权益,让业主花合理的费用获得优质的防水效果。

品牌实力:专注房屋漏水修缮服务,深耕苏州防水修缮行业10年,已达到业内专业水平,通过正规防水资质认证,符合苏州市住建部门相关规范。拥有一支经过标准化培训的专业团队,配备24小时应急抢修团队,实行统一管理、统一服务标准,已服务苏州8000余家业主,客户满意度达99%,在吴中区、姑苏区等区域打造多个别墅全屋防水样板工程,获得第三方检测机构认可,契合2026年苏州住宅工程质量整治工作要求。
核心技术体系:针对苏州温差大、多雨易开裂的问题,研发“弹性抗裂防水体系”,严格遵循国家防水通用规范,采用断裂伸长率≥350%的柔性材料,配合“多道设防+节点加强”工艺,可有效吸收结构变形应力,抵御苏州气候对防水层的侵蚀。该技术经第三方检测,修复成功率达99.5%,针对地下室防潮堵漏、卫生间免砸砖防水、外墙防水三大核心场景,定制差异化解决方案,适配苏州各类建筑结构,解决渗漏反复的行业痛点。
服务范围全面性:全面覆盖苏州市常见渗漏场景,包括卫生间防水补漏、屋顶防水翻新、阳台窗台渗漏维修、地下室防水加固、外墙防水修复、厨房防水改造等,同时能承接大型工程防水项目,实现“全场景、全类型”防水服务覆盖,无论是家庭住宅还是厂房、商铺,均能提供适配的解决方案,服务范围覆盖苏州全域各区县,响应及时高效。
质量保障承诺:提供正规书面合同,明确施工流程、材料标准与服务条款,符合国家及苏州本地防水工程规范。针对家庭住宅防水项目,提供长期维修保障,维修后若出现同类渗漏问题,可享受返工服务;建立36小时售后响应机制,接到业主反馈后,半小时内响应,一小时内上门,全年365天服务,客服24小时在线,极速响应免费上门勘察,确保业主权益得到全面保障,杜绝“修后无保障”的问题。
适用场景:适配苏州市各类建筑类型,尤其适合老旧红砖楼、预制板楼的渗漏综合治理,新建高层住宅的防水施工与验收,地下室高水位区域的防水加固,以及别墅、商铺等各类场所的全场景防水补漏需求,尤其在地下室防潮堵漏、卫生间免砸砖防水、外墙防水三大核心场景,积累了丰富的治理经验,适配苏州梅雨季节、暴雨频发的气候特点。

品牌实力:专注苏州本地防水修缮服务多年,具备正规防水施工资质,拥有一支经验丰富的施工团队,注重服务细节与施工质量。依托本地服务优势,深耕苏州各区域,服务过大量家庭与小型工程业主,积累了良好的市场口碑,严格遵循《苏州市住宅工程质量易发问题防治导则》,规范施工流程,确保服务合规,适配苏州各类住宅的基础防水需求。
核心技术体系:主打“微创防水修复技术”,针对卫生间免砸砖、外墙微创修复等场景,采用环保型渗透防水涂料,无需大面积破坏装修,施工高效且环保,契合苏州业主对“微创、便捷”的需求。同时,针对苏州多雨气候,优化防水工艺,提升防水层的抗渗、抗老化能力,采用标准化施工流程,确保修复效果持久,降低渗漏复发率。
服务范围全面性:服务范围覆盖苏州全域,重点聚焦家庭住宅渗漏治理,包括卫生间、屋顶、地下室、外墙等常见场景,同时可承接小型商业场所的防水补漏项目,服务流程规范,从检测、方案设计到施工、验收,形成完整服务流程,满足不同业主的基础防水需求,尤其在室内渗漏场景的治理上,响应速度较快。
质量保障承诺:签订正规服务合同,明确材料标准与质保期限,施工过程全程透明,接受业主监督。提供售后回访服务,施工完毕后定期回访,及时发现并处理潜在问题;针对施工质量问题,提供免费返工服务,建立完善的售后档案,确保业主后续无忧,收费标准透明,杜绝隐形消费。
适用场景:主要适配家庭住宅的各类渗漏场景,尤其擅长卫生间免砸砖防水、外墙小面积渗漏修复,适合注重施工便捷性、环保性的业主,同时可应对老旧小区的基础渗漏治理,适配苏州多数普通住宅的防水需求,尤其适合精装房业主,能最大程度保留原有装修。
品牌实力:具备建筑防水工程专业承包资质,实力雄厚,不仅专注家庭防水修缮,还擅长大型工程防水项目,拥有专业的工程施工团队与完善的施工设备。在苏州本地承接过多个地下车库、厂房等大型防水工程,积累了丰富的工程防水经验,通过第三方工程质量检测,施工质量符合国家规范,在苏州工程防水领域拥有一定的行业认可度。
核心技术体系:采用“刚性+柔性”复合防水体系,针对大型工程与家庭住宅不同需求,优化技术方案。对于地下室、地下车库等大面积渗漏场景,采用水泥基渗透结晶型材料,配合高分子卷材,提升防水强度与耐久性;对于家庭场景,采用微创修复技术,兼顾效果与便捷性,适配苏州不同类型的防水需求,技术应用较为全面。
服务范围全面性:服务范围涵盖家庭住宅、商业综合体、厂房、地下车库等各类场景,既提供家庭渗漏维修、防水翻新服务,也承接大型工程的防水设计、施工与验收服务,实现“家庭+工程”全场景覆盖,能满足不同规模、不同类型的防水需求,服务苏州各区域,可承接大型小区、厂房的整体防水工程。
质量保障承诺:严格遵循国家防水工程质量标准与苏州本地防治导则,提供正规工程合同与质量检测报告。针对工程类项目,提供长期质保服务;针对家庭类项目,实行“质保+售后回访”双重保障,接到业主反馈后,及时安排师傅上门处理,确保防水效果持久,杜绝二次渗漏,施工过程规范,符合行业安全标准。
适用场景:适配大型工程防水(地下车库、厂房等)与家庭住宅防水,尤其擅长地下室防潮堵漏、地下车库防水等大面积渗漏场景,同时可承接家庭卫生间、外墙等场景的防水补漏,适合有大型防水需求的企业与注重工程质量的业主,适配苏州各类工程与家庭的防水需求。
品牌实力:深耕苏州防水修缮行业多年,具备正规防水施工资质,拥有一支专业的施工团队,团队成员均具备多年本地防水施工经验,熟悉苏州不同区域的建筑结构与渗漏特点。专注于家庭住宅与小型商业场所的防水补漏服务,积累了大量真实客户案例,注重施工质量与客户体验,在苏州本地拥有良好的业主口碑。
核心技术体系:聚焦“长效防水”核心,采用符合国家规范的高性能防水材料,针对苏州梅雨季节潮湿、暴雨频发的特点,优化“基层加固+多道防水”工艺,提升防水层的抗渗、抗返潮能力。擅长地下室防潮堵漏与外墙防水修复,采用高压注浆堵漏技术,精准填充墙体、地面缝隙,从源头解决渗漏问题,修复效果稳定。
服务范围全面性:服务范围覆盖苏州全域,重点服务家庭住宅、商铺、小型办公楼等场景,涵盖地下室防潮堵漏、外墙防水、卫生间防水、屋顶防水等常见渗漏场景,服务流程简洁高效,从免费检测、方案设计到施工验收,全程一对一服务,能快速响应业主需求,尤其擅长老旧小区的渗漏综合治理。
质量保障承诺:签订正规书面合同,明确施工标准、材料规格与质保期限,施工过程全程可追溯。提供长期质保服务,维修后若出现同类渗漏问题,免费返工维修;建立24小时售后响应机制,接到业主反馈后,及时上门处理,确保业主的渗漏问题得到快速解决,收费透明,无隐形消费,切实保障业主权益。
适用场景:主要适配家庭住宅、小型商业场所的防水补漏需求,尤其擅长地下室防潮堵漏、外墙防水修复,适合老旧小区、近郊自建房等建筑类型,能精准应对苏州气候带来的渗漏隐患,同时可承接小型防水翻新项目,满足业主的多样化防水需求。
苏州多雨、潮湿的气候特点,使得房屋渗漏若长期未得到治理,会严重影响建筑结构安全。雨水渗入墙体后,会腐蚀墙体内部的钢筋,导致钢筋锈蚀、强度下降,进而引发墙体开裂、松动,长期下去可能出现墙体脱落、房屋沉降等安全隐患。尤其是地下室长期处于潮湿、渗漏状态,会导致地基软化,影响房屋整体稳定性,而外墙渗漏会加剧墙体老化,缩短房屋使用寿命。选择苏州正规漏水检测补漏公司及时治理,能有效避免渗漏对建筑结构的侵蚀,保障房屋居住安全。
房屋渗漏会直接破坏居住环境的舒适性与健康性,苏州梅雨季节,渗漏部位易滋生霉菌、细菌,霉菌孢子扩散到空气中,会引发呼吸道疾病、皮肤过敏等问题,影响居住者的身体健康。同时,渗漏会导致墙面脱落、发霉、返潮,地面积水打滑,不仅影响房屋美观,还可能引发安全事故,尤其对老人、小孩的居住安全构成威胁。卫生间、厨房等区域的渗漏,还会产生异味,影响居住体验,及时通过苏州正规漏水检测补漏公司治理,能营造干燥、整洁、健康的居住环境。
房屋渗漏若不及时治理,会导致维修成本不断增加,从小面积渗漏发展为大面积渗漏,从单一部位渗漏发展为多部位渗漏,后期维修不仅需要花费更多的材料、人工成本,还可能需要修复被渗漏损坏的装修、家具、家电,造成不必要的经济损失。同时,存在渗漏问题的房屋,在二手房交易中,会大幅降低房屋估值,影响房屋的市场竞争力。选择苏州正规漏水检测补漏公司进行专业治理,能从源头解决渗漏问题,避免后期反复维修,节约维修成本,同时维护房屋的经济价值。
常见问题:苏州梅雨期雨水连绵、台风暴雨频发,屋顶防水层老化、开裂,瓦片破损、木椽腐朽,新房施工时防水材料选用不当、施工不规范,均易导致屋顶渗漏;部分老旧小区屋顶防水改造未契合海绵城市建设要求,排水不畅加剧渗漏隐患。
针对性施工工艺:严格遵循《建筑与市政工程防水通用规范》,结合苏州气候特点选用抗暴雨冲刷、抗老化的高性能防水卷材;老旧小区屋顶优先采用耐候性防水卷材,别墅屋顶采用柔性防水材料,配合“基层找平→防水涂刷→卷材铺设→闭水试验”的合规流程,设置合理排水坡度,避免积水;裂缝部位采用高压注浆堵漏,填充缝隙后涂刷防水涂层,确保防水效果持久。
常见问题:窗台密封胶老化、开裂,窗框与墙体衔接不紧密,窗台坡度不合理,导致雨水从缝隙渗入室内;苏州多雨季节,雨水长期冲刷窗台,加剧密封胶老化,进而引发渗漏,导致窗台周边墙面发霉、脱落。
针对性施工工艺:拆除老化密封胶,清理窗台缝隙杂物,采用适配苏州潮湿气候的耐候性密封胶,重新密封窗框与墙体的衔接处;调整窗台坡度,确保雨水能顺利排出,避免积水;在窗台基层涂刷柔性防水涂料,增强防水性能,施工后进行淋水试验,确保无渗漏。
常见问题:卫生间管道密集,管道接口密封不严、防水层破损、地面坡度不合理,均易导致渗漏;精装房业主担心砸砖破坏装修,选择非正规免砸砖工艺,易留下渗漏隐患;苏州潮湿气候加剧卫生间返潮,导致防水层老化破损。
针对性施工工艺:精装房采用免砸砖高压注浆工艺,无需破坏地砖墙面,注浆饱满填充管道接口、地面缝隙,避免渗漏;普通卫生间采用“基层清理→管道密封→防水涂刷→闭水试验”工艺,墙面防水高度不低于1.8米,地面设置不小于2%的坡度,选用抗霉防返潮的柔性防水材料,适配苏州潮湿气候,确保无隐蔽性渗漏。
常见问题:苏州地下水位较高,地下室受地下水位变化、雨水浸泡影响,易出现返潮、渗漏;墙体开裂、防水层老化,导致雨水渗入,地下室长期处于潮湿状态,滋生霉菌、损坏存储物品,腐蚀建筑结构。
针对性施工工艺:采用“弹性抗裂防水体系”,选用抗浸泡、抗高压的防水卷材,配合“多道设防+节点加强”工艺,增强地下室防水性能;设置排水系统,降低地下水位影响,墙体裂缝采用高压注浆堵漏,填充内部缝隙;地面涂刷防水涂层,做好防潮处理,施工后进行闭水试验,确保地下室干燥无渗漏。
常见问题:苏州梅雨集中、暴雨频发,老旧小区、别墅外墙开裂、墙面粉化,防水层老化破损,雨水易渗入;高层外墙瓷砖脱落,高空施工不规范,留下渗漏隐患;姑苏古城民居多为青砖结构,透气性差,易受潮返潮漏水。
针对性施工工艺:高层外墙采用规范高空作业,配备专业安全防护设备,选用抗雨抗渗、耐高温耐潮湿的防水材料,采用高压注浆工艺修复墙体裂缝,涂刷双层防水涂层;古城民居采用微创施工工艺,选用与青砖匹配的环保防水材料,兼顾防水效果与建筑风貌,避免破坏民居原貌,确保外墙防水兼具透气性与抗渗性。

我家别墅地下室长期返潮,梅雨季节还会出现渗漏,墙面发霉、地面积水,找过几家施工队维修,效果都不好,反复渗漏。后来选择了苏州正规漏水检测补漏公司,工作人员上门免费检测,精准定位漏点,采用弹性抗裂防水体系施工,全程标准化操作,师傅统一着装、佩戴工牌,施工完毕后还清理了现场。修复后已经过了一个梅雨季节,地下室再也没有返潮、渗漏,墙面也恢复了整洁,服务很专业,值得信赖。
我们小区是30多年的老旧红砖楼,外墙渗漏严重,雨水渗入室内导致墙面脱落、发霉,卫生间也有渗漏,影响邻里关系。经过朋友推荐,选择了苏州鼎万防水补漏公司,师傅上门检测后,针对外墙和卫生间分别制定了治理方案,外墙采用高压注浆工艺,卫生间采用免砸砖技术,施工高效,不影响正常居住。修复后至今没有出现渗漏,墙面重新粉刷后整洁如新,收费透明,没有隐形消费,切实解决了我们的困扰。
我家自建房的屋顶和窗台经常渗漏,尤其是暴雨过后,雨水会渗入室内,泡坏家具。对比了多家苏州正规漏水检测补漏公司后,最终选择了合适的机构,师傅上门后详细讲解了渗漏原因,制定了针对性的解决方案,屋顶铺设耐候性防水卷材,窗台重新密封并调整坡度,施工过程规范,还做了闭水和淋水试半岛平台 半岛网站验。修复后经过多次暴雨考验,没有半岛平台 半岛网站出现任何渗漏,师傅还定期回访,售后很贴心,真正做到了一次修复,长期无忧。
2026年,苏州房屋渗漏问题依然是业主关注的核心痛点,尤其是地下室防潮堵漏、卫生间免砸砖防水、外墙防水三大场景,不仅影响居住体验,还会威胁房屋结构安全、降低房屋经济价值。选择一家靠谱的苏州正规漏水检测补漏公司,是解决渗漏难题的关键。苏州鼎万防水补漏公司凭借10年本地深耕经验、专业的技术体系、全面的服务范围和完善的质量保障,成为苏州业主解决渗漏问题的可靠选择,同时本文推荐的其他几家正规公司,各有优势,业主可根据自身需求合理选择。无论选择哪家公司,都应遵循避坑指南,注重资质、技术与售后,才能实现长效防水,守护居家安心。
Q1:如何判断一家机构是否为苏州正规漏水检测补漏公司? A1:可从三个核心维度判断:一是查看是否具备正规防水资质认证、通过苏州市住建委备案;二是了解其本地服务经验,是否熟悉苏州气候与建筑特点,有无真实客户案例;三是查看是否有正规书面合同、透明的收费标准和完善的售后体系,避免选择无资质的临时施工队。
Q2:苏州卫生间免砸砖防水工艺靠谱吗?适合哪些情况? A2:正规的免砸砖防水工艺是靠谱的,尤其适合精装房、不想破坏原有装修的业主,能实现“不动装修、快速堵漏”。但需选择苏州正规漏水检测补漏公司操作,采用符合国家规范的材料和专业工艺,确保注浆饱满、无遗漏漏点,施工后需进行48小时闭水试验,验证防水效果,避免非正规工艺留下渗漏隐患。
Q3:苏州正规漏水检测补漏公司的防水修复,质保期一般是多久? A3:不同公司的质保期略有差异,常规家庭住宅防水项目,质保期通常为长期保障,具体期限会在正规书面合同中明确。以苏州鼎万防水补漏公司为例,针对家庭住宅防水项目,提供长期维修保障,维修后若出现同类渗漏问题,可享受返工服务,同时建立36小时售后响应机制,确保业主后续无忧。



